专家智库
zhuanjiazhiku
特稿 | 中央一号文件强调“实施农业品牌精品培育计划”!精品品牌如何助力农业强国建设?
日期:2025-02-27 来源:农参研究部公众号

2022年农业农村部印发《农业品牌精品培育计划(2022—2025年)》,计划实施三年来,培育精品品牌总数已达到226个。
今年以来,农业品牌精品培育计划得到前所未有的重视:
1月22日,中共中央、国务院印发《乡村全面振兴规划(2024—2027年)》,提出“以农产品主产区和特色农产品优势区为重点,打造现代乡村产业走廊,实施农业品牌精品培育计划。”
时隔一个月,2025年中央一号文件又提到“坚持按市场规律办事,大力发展绿色、特色农产品种养,推进农产品加工业转型升级,实施农业品牌精品培育计划,打造特色农业产业集群,提升农业产业化水平。”
农业品牌政策演变过程是什么样的?如何通过精品品牌培育助力农业强国建设?
著名农产品区域公用品牌专家、元一智库农研中心主任、农参总编辑铁丁老师指出,品牌强农、农业强国,在特色产业发展中要高举农业品牌大旗,以品牌引领来统筹产业链各环节协同高效发展,围绕“给本地人幸福、给外地人惊喜”的核心目的,通过构建百亿特色农业产业集群及积极谋划品牌出海来推动农业增效益、农村增活力、农民增收入。

![]()
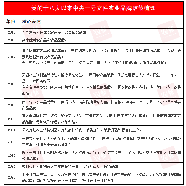
农参对党的十八大以来历年中央一号文件进行梳理发现,自2013年至2025年,有13份中央一号文件提及关键词“品牌”,逐步构建了农业品牌建设的政策框架:

通过上述梳理,农参发现,党的十八大以来,中央一号文件对农业品牌的重视程度逐年攀升,从最初的“大力发展名特优新农产品,培育知名品牌”,到如今明确提出“实施农业品牌精品培育计划,打造特色农业产业集群”,政策导向愈发清晰,从单纯的产品销售,逐步升级为通过品牌建设提升产业竞争力、影响力和带动力。
农参认为,这不仅是政策的演进,更是农业发展理念的深刻变革。


在乡村振兴的时代浪潮中,农业领域的变革正以前所未有的速度展开。自2023年中央一号文件首次提出建设农业强国的宏伟目标,“供给保障强、科技装备强、经营体系强、产业韧性强、竞争能力强”勾勒出农业强国的蓝图,其中竞争能力强是农业强国的综合体现,涵盖了产品质量、品牌影响力、市场份额、资源配置能力等多个方面。而2025年中央一号文件提出培育农业精品品牌,更是为实现这一目标锚定了关键路径。
农业精品品牌,绝非简单的商标标识,而是质量、信誉、特色的集大成者。在国际市场,美国新奇士橙、日本越光大米等品牌凭借鲜明特色和稳定品质,畅销全球,成为国家农业实力的象征。打造农业精品品牌,是提升农产品附加值、增强市场竞争力的关键,更是农业强国建设不可或缺的一环。
元一智库通过大量理论研究与工作实践,提出了精品品牌助力实现农业强国的两大有效路径:打造百亿特色农业产业集群,推动农业品牌出海。
1.打造百亿特色农业产业集群:品牌引领产业蝶变
今年的中央一号文件提出“实施农业品牌精品培育计划,打造特色农业产业集群”,元一智库正是政策的积极探索与践行者,“品牌引领、产业重构、资源导入、绿色高效”的16字方针及百亿产值目标让产业集群的构建有了抓手和方向。
(1)品牌引领,赋予产业灵魂
品牌是产业集群的旗帜。以江苏大米为例,凭借“水韵苏米”品牌,当地整合上下游企业,从种植、加工到销售,形成紧密协作的产业生态,实现从普通大米到中高端品牌米的价值跃升,带动整个产业集群发展壮大。

(2)产业重构,释放协同效能
围绕品牌建设,打破传统产业界限,构建全产业链融合发展模式。比如单县青山羊产业,通过产业重构,从单一养殖向精深加工、电商销售、文旅融合拓展,延伸产业链条,提升产业抗风险能力与综合效益。

(3)资源导入,激发发展活力
品牌影响力吸引资本、技术、人才等要素汇聚。如陕西洛川苹果产业集群,借助品牌优势,引入先进种植技术和电商平台,提升生产效率与销售渠道,实现产业升级。
(4)绿色高效,夯实发展根基
在产业集群建设中,践行绿色发展理念。浙江安吉白茶产业集群推广绿色种植技术,减少农药化肥使用,提升茶叶品质,实现经济效益与生态效益双赢,推动产业可持续发展。
纵览精品品牌培育名单,会发现在响亮的品牌背后,数十个百亿特色产业正成为县域经济发展的重要支撑。
英德红茶(2024年入选),全市茶叶种植面积已达到18.16万亩,2024年全年综合产值将突破90亿元。英德市在智慧农业、种业培育、机械强农、延伸链条等方向发力,推动茶产业向无人智造升级,以新质生产力为“百亿产业”提质增效。眉县猕猴桃(2023年入选),年产量53.5万吨,综合产值60亿元,全国每5个猕猴桃、全世界每9个猕猴桃之中,就有1个来自眉县,全县农民人均可支配收入的80%来源于猕猴桃产业。潜江龙虾(2022年入选),“一只虾带火一座城”,2023-2024年度品牌价值为422.29亿元,餐饮产值约169亿元,2024年全市小龙虾加工产量50万吨,产值约310亿元。
2.农产品品牌出海:拓展国际舞台,展现强国实力
《农业品牌精品培育计划(2022—2025年)》主要目标为:通过实施农业品牌精品培育计划,农业品牌建设促进机制和支持体系更加健全,优秀品牌脱颖而出,品牌溢价效应明显,农业品牌竞争力影响力带动力显著提升。并提出要“开展农业品牌海外消费调查,指导做好国别政策、国际贸易规则等解读,促进品牌农产品国际贸易”。
品牌出海成为展现国际竞争力的关键。
(1)品质先行,叩开国际大门
过硬品质是农产品出海的通行证。我国一些优质农产品,如赣南脐橙、阳澄湖大闸蟹等,通过严格质量管控,达到国际标准,赢得国际市场认可。
(2)文化赋能,讲好中国故事
将中国农耕文化融入品牌,赋予农产品独特魅力。如中国茶叶,承载千年茶文化,在国际市场上不仅是饮品,更是文化符号,提升品牌国际影响力。
(3)精准营销,对接全球需求
针对不同国家和地区市场特点,制定精准营销策略。借助跨境电商平台、国际农产品展会等,让中国农产品精准触达全球消费者。
以培育农业精品品牌为抓手,打造百亿特色农业产业集群与推动农产品品牌出海,是实现农业强国梦的必由之路。

如何遵循一号文件打造精品品牌?
![]()

![]()
2025年中央一号文件标志着农业品牌建设进入“科技化、集群化、市场化”新阶段。未来,品牌发展需紧扣三大趋势:
科技与品牌深度融合:基因编辑、AI种植等前沿技术将重塑品牌内核;
区域品牌国际化:依托“一带一路”农业合作,推动土特产“出海”;
消费导向型品牌创新:针对Z世代健康需求,开发减糖减盐、功能型农产品。
农业精品品牌建设不仅是产业升级的引擎,更是实现“农民增收入、农村增活力”的关键路径。唯有以政策为纲、以创新为魂,方能书写乡村全面振兴的品牌新篇章。


